Thursday April 2026

হটলাইন

সেবা এবং ধাপ

নং শিরোনাম সেবার ধাপ কার্যকলাপ
  
সরকারী প্রাথমিক বিদ্যালয়ে শিক্ষকদের বেতন সংক্রান্ত প্রসেস ম্যাপ দেখুন
সহকারী শিক্ষকদের প্রধান শিক্ষক পদে পদন্নতি প্রসেস ম্যাপ দেখুন
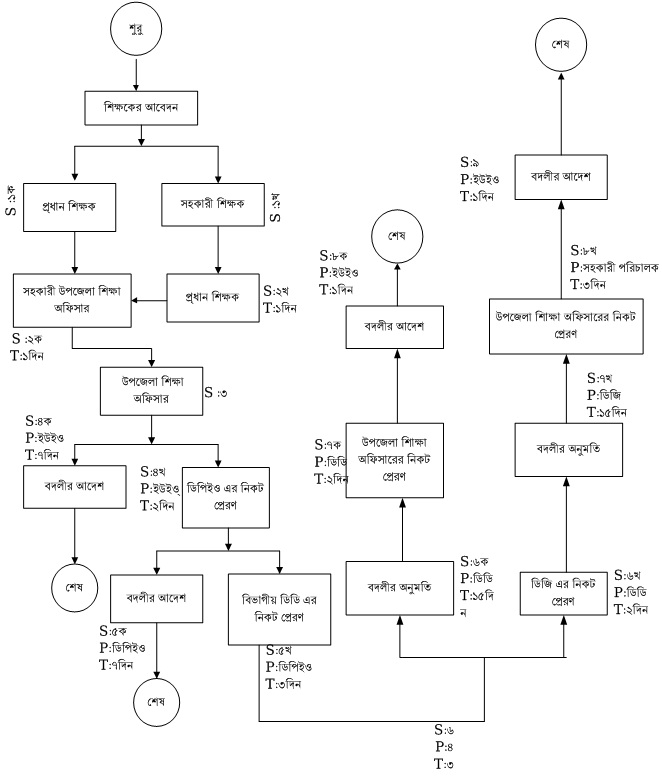
শিক্ষক বদলী সংক্রান্ত প্রসেস ম্যাপ দেখুন
উপবৃত্তি প্রদানের প্রসেস ম্যাপ দেখুন
সকল শিশুর মধ্যে বিনামূল্যে পাঠ্য পুস্কক বিতরন কার্যক্রম ছক দেখুন
দেখছেন ১ থেকে ৫ পর্যন্ত, মোট ৫ এন্ট্রি

এক্সেসিবিলিটি

স্ক্রিন রিডার ডাউনলোড করুন